一文讲清!化妆品出口为什么要求提供 VOC 报告?

近年来,越来越多的工厂和品牌在出口化妆品时,被客户或平台要求补充 VOC(挥发性有机化合物)报告。从普通护肤品到指甲油、喷雾,再到香氛、沐浴露等各种品类,都因“VOC”问题受阻。

为什么海外市场开始关注 VOC?哪些国家最为重视?VOC报告有哪些具体要求? 下文将为您一一解析。

VOC(Volatile Organic Compounds)指在常温下易挥发的有机化学物质,例如乙醇、二氯甲烷、乙酸乙酯等。在化妆品中,它们可能来自:香精和溶剂、生产过程中的残留物、包材释放的挥发物、酒精类产品中天然挥发性成分等。

⚫ 健康影响

而VOC对人体健康的影响可能包括:

  • 眼睛、鼻子和喉咙刺激
  • 头痛、协调能力丧失和恶心
  • 肝脏、肾脏和中枢神经系统受损
  • 部分有机物已被证实或怀疑对动物乃至人类具有致癌性。

以往,VOC 监管多集中于环保领域(空气污染、工业排放等),但近年来逐渐成为化妆品、个人护理品出口审核的关键环节,主要原因在于:

■ 产品安全与易燃风险管理(海关/平台核心关注点)

喷雾、香氛、指甲油、含酒精类化妆品中 VOC 含量较高,可能影响运输安全。海关及电商平台会借助 VOC 数据判断产品是否属于易燃液体、气雾剂等危险品范畴。

■ 环保审核(特别是美国 EPA / 加州 CARB)

美国部分州(如加利福尼亚)直接对特定品类(尤其是美发产品、喷雾类)设定 VOC 最大含量限制。制造商、分销商及平台也会要求 VOC 报告,以确保产品符合当地环保要求。

▸ 含酒精类、挥发性溶剂类产品:如化妆水、指甲油、卸甲水
▸ 含香精、防腐剂比例较高的产品:如香水、香氛喷雾
▸ 气雾剂及喷雾类产品:如头发喷雾、定妆喷雾

不同国家及平台的关注点存在差异,但参考《加州消费品排放法规》(Regulation For Reducing Emissions From Consumer Products)可知,美妆个护产品常测 VOC 项目通常包括:

  • 总挥发性有机化合物(TVOC)
  • 杂质类残留(如二氯甲烷、全氯乙烯、三氯乙烯)
  • 全球变暖潜能值(GWP)≥150的化合物(如干发喷雾、定型喷雾中推进剂的等)
  • 臭氧消耗物质(如CFC-11, CFC-12,HCFC-22, 1,1,1-三氯乙烷等)
  • 乙酸乙酯
  • 乙醇含量等……

目前,虽然多数国家尚未出台专门的化妆品 VOC 限值法规,但在进口、运输及销售环节中,VOC 已成为常见关注点。以下以美国和加拿大为例,为出口企业提供参考:

美国环保署(EPA)依据《联邦挥发性有机化合物排放标准》(40 CFR Part 59)对挥发性有机化合物 (VOC)进行监管。

除联邦法规外,美国各州还可制定更严格的限制,根据《清洁空气法》(Clean Air Act),空气质量未达标地区必须实施州实施计划(SIP),以控制空气污染。因此,出口至美国时,企业须同时符合联邦与产品销售所在州中最严格的 VOC 限值要求。

这一点在环保法规严格的地区需特别关注,如执行《加州消费品排放法规》(Regulation For Reducing Emissions From Consumer Products)的加利福尼亚州。

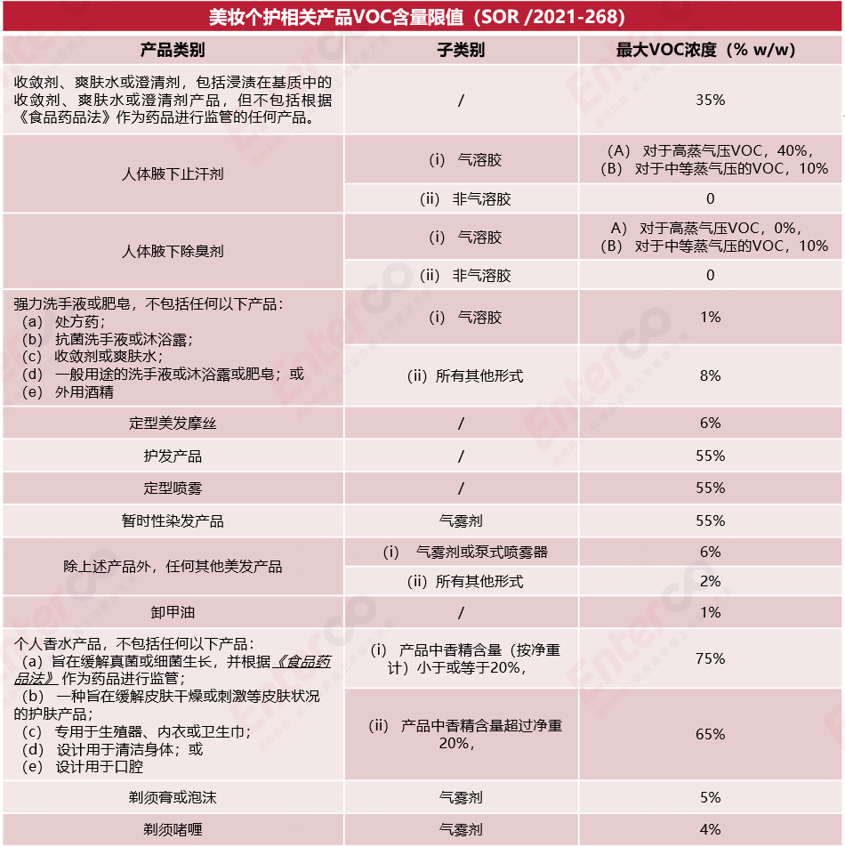
2022年,加拿大环境与气候变化部(ECCC)颁布《某些产品挥发性有机化合物浓度限值条例》(Volatile Organic Compound Concentration Limits for Certain Products Regulations)(SOR/2021-268),旨在限制在加拿大生产或进口的产品的VOC排放。

该法规根据蒸气压将 VOC 分为三类

□ 高蒸气压VOC(用于人体腋下的止汗剂/除臭剂):指在20°C 下蒸气压 > 10.67 kPa;
□ 中蒸气压VOC(用于人体腋下的止汗剂/除臭剂):指在 20°C 下蒸气压 > 0.267 kPa 且 ≤ 10.67 kPa;
□ 低蒸气压VOC:就除用于人体腋下的止汗剂或除臭剂以外的其他产品而言,是指符合以下条件的 VOC:
(a)20°C 下蒸气压 < 0.013 kPa;
(b) 沸点大于 216°C;或
(c) 每个分子含有超过 12 个碳原子。 

全球化妆品监管正处在持续收紧与动态更新之中。无论是 VOC 要求、环保法规,还是运输与平台审核标准,都在不断变化。对于出口企业而言,被动应对只会增加成本与延误风险,主动布局合规,才是真正提升竞争力的关键。

滚动至顶部