在化妆品新原料监管中,一种常见误区:认为“备案即终点”,后续信息变化可内部处理。但随着新原料数量与用途的不断增加,这一观念正被监管实践纠正。
12月15日,中检院发布《化妆品新原料备案信息更新技术指南》(以下简称《指南》),系统规范了备案后信息更新的范围与方式。本文将系统梳理该技术指南的核心要求,以帮助企业清晰把握法规动态与操作要点。
哪些备案信息可“自行更新”?哪些不可以?
《指南》明确提出了 “自行维护的信息更新” 这一概念,为企业划定了相对清晰的操作安全区。
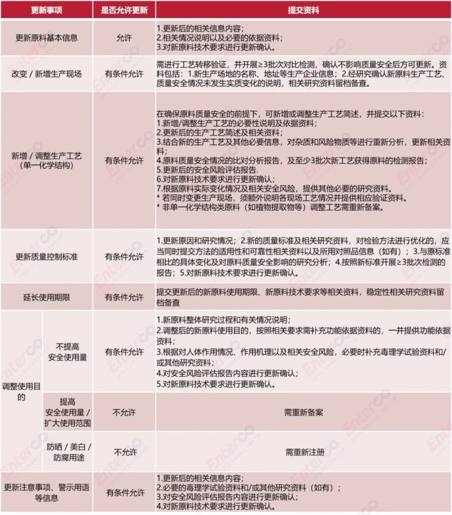
📌 新原料备案信息更新类型速览

我们可以看到,是否可自行维护信息的核心判断逻辑在于是否影响原料安全性及监管判断基础。即便是“看似微小”的变动,只要涉及安全责任主体或技术基础,便不可自行处理。在监管视角下,关键并非“企业自认是否变化”,而是:法律主体是否一致、责任是否连续、监管档案是否可追溯。
哪些“技术信息更新”最受监管关注?
从《指南》内容可见,监管重点聚焦在可能影响新原料安全评估结论的变更。
🔍 新原料技术信息更新合规指引

备案信息更新资料提交要求及途径

此外,企业提交新原料信息更新资料时,应填报 《化妆品新原料信息更新表》,说明更新事项、具体内容及原因,并依据更新类型提供相关证明或研究资料。通过 “企业信息资料管理系统” 或 “化妆品智慧申报审评系统”,在对应模块提交更新资料。
需特别注意,不可随新原料年度报告、风险控制报告、责令改正等其他资料一并提交更新事项及相关文件。若根据备案后技术核查意见需调整资料内容,可在责令改正材料中对相关内容进行补充与完善。
《指南》释放出一个明确信号:新原料备案不是一次性动作,而是持续的安全责任。 备案通过,仅代表在申报时的技术条件和研究结论下该原料安全可控。一旦关键条件发生变化,就必须重新回答:“在新条件下,它是否依然安全?”
《化妆品新原料备案信息更新技术指南》的发布,标志着我国新原料监管体系正从 “准入导向” 转向 “全生命周期管理”。对企业而言,真正的竞争力不仅在于“能够备案”,更在于备案后能否持续、稳定、合规地运营与发展。
